杭州德福培训:最新消息|APS审核再次取消面谈环节

返回列表 来源:西诺 查看手机网址
扫一扫!杭州德福培训:最新消息|APS审核再次取消面谈环节扫一扫!
浏览:- 发布日期:2022-04-02 16:48:02【


昨天,德国驻华使馆文化处留德人员审核部更新了一条新政:


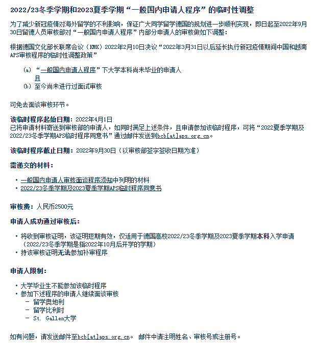
为了减少新冠疫情对德国留学的不利影响,满足一定条件的申请人可免去APS面试审核环节。


谁可以免除APS面审:

(a) “一般国内申请人程序”下大学本科尚未毕业的申请人

并且

(b) 至今尚未进行过面试审核


什么时间开始执行:

2022年4月1日(今天)


该临时程序截止日期:

2022年9月30日(以审核部签字签收日期为准)


参加此临时程序的审核费:

2500元RMB


如何参加此临时程序:

  • 递交如下材料



  • 签署2022/23冬季学期及2023夏季学期APS临时程序同意书



PS:

已将申请材料寄送到审核部的申请人,如同时满足上述条件,且申请参加该临时程序,可将“2022夏季学期及2022/23冬季学期APS临时程序同意书”通过邮件发送到bcb@aps.org.cn。


参加此临时程序的注意事项:

① 该证明短期有效,仅适用于德国高校2022/23冬季学期及2023夏季学期本科入学申请(2022/23冬季学期是指2022年10月后开学的学期)。如若未在归定时间内入学,想要在后续学期重新申请德国高校,需重新参加APS审核面谈或德适考试,并且缴纳重新审核费用1000元。

②持该审核证明无法参加补审程序

③大学毕业生不能参加该临时程序