APS审核部官宣!国内高中生直申德国本科的政策终于落实啦!
APS是德国驻华使馆文化处留德人员审核部的简称,审核部是中国学生前往德国留学的大门。想去德国留学的小伙伴们,在申请德国大学之前,都要经过APS的审核。
在去年9月,德国州文化部长联席会议发布新规,中国普通高中毕业生获得资格,允许直接攻读德国大学本科。然而这一新政由于受到疫情影响,一直未能落实。
而现在针对中国高中毕业生(高考学生)的留德资格以及APS审核部的高考程序终于正式出台了!
拥有中国高中毕业证书,有会考成绩及高考成绩的同学,自2019年起,可在高考结束后直接申请德国大学。
这次官宣的好消息,意味着我们高中毕业的同学们,再也不用先读预科或者先在国内读满3个学期(211院校读满一学期),直接就能申请德国本科留学了!
尽管新政现在才落实,但因为是针对从2019年开始参加高考的学生,所以去年的普通高中毕业生理论上也能享受新政红利。
下面西诺君带大家来解读一下德国留学的新政策!
01、申请要求
申请资格:
划重点
并非所有的高中毕业生都有直接入学德国大学的资格,需要具备以下条件,缺一不可:
1.申请人需要具备高中毕业证书(从小学到高中学习12年);
2.申请人需要参加普通高中学业水平考试(会考);
3.申请人需要参加普通高等学校招生全国统一考试(高考);
4.申请人须是2019年以后(含2019年)参加高考;
5.申请人高考分数至少达到高考满分的70%(以全国卷满分750分为例,也就是要达到525分或以上);
6.高考科目中有两门语言(语文和一门外语)和一门数学或理科科目。
专业申请条件:
划重点
专业选择有限制,要看分数以及所考科目:
1.申请数学、理工科和经济类专业需要有两门理科科目的成绩
2.申请文科、社会科学、艺术类专业需要有两门文科科目的成绩
3.申请医学、药学、兽医、牙医专业不仅需要两门理科科目成绩,还得总分达到高考满分的80%或以上(即全国卷须达到600分,下同)
4.申请法律专业不仅需要两门文科科目成绩,还得总分达到高考满分的80%或以上
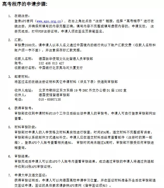
申请流程:
申请材料:
02、新政亮点与难点
新政亮点:
本次新政是针对高中生设置的专门通道,新设的“高考程序”流程就是“材料审核程序”,只审核申请材料,大大降低了流程难度。
高考程序申请人无需参加审核部的面谈或者德适考试(Test AS)。
新政难点:
1.高中毕业当年无法申请德国大学入学
申请APS审核要求提交高中毕业证、高中毕业会考成绩、高考成绩,这些材料每年6月底到7月初才能到达学生之手,而且还需要一周左右办理翻译和公证。
接着 “高考程序”需要一个月时间。德国大学许多本科专业一般会在7月15日申请截止,这就表明学生高中毕业赶不上申请当年德国大学录取。(今年受疫情影响,很多德国高校都推迟了申请截止时间)
*具体以德国高校官网最新消息为准
2.高中毕业当年德语水平达不到入学标准
去德国留学除了对高考成绩的要求,也要满足德语成绩要求。德国大学根据专业对语言有不同的要求,但一般来说,大部分专业都需要达到德福16分或DSH2;部分专业如医学、法律专业对于语言要求会更高,要求德福18分。
有意向留学德国的大部分学生,高中毕业时德语水平和能力没有达到德国大学入学要求,同样无法申请德国大学录取。
想高中毕业尽快申请德国大学本科的同学,建议在高二甚至高一就开始学习德语。
03、哪些同学比较受益?
1.想换专业的同学
对于高考滑档,被调剂专业,以及想更换专业的同学,这是一个好消息。不用再花费一年时间读预科,可以直接用高考成绩重新申请德国本科。但是,具体可选的德国专业还是和你高中学文科或理科有关。
2.成绩中等偏上的同学
高考成绩达到满分70%的同学,可能在国内上985院校有难度。但是,现在就可以省去国内大学的就读时间,直接选择去德国读本科,可以站在与985院校毕业生相同甚至更高的平台。
3.成绩优秀的同学
德国有很多限制性专业,如上面提到的医学、法学,甚至是很多德国本土毕业生都挤破脑袋想学的专业。对于国内高考成绩达到满分80%以上的同学,可以有了更好的选择!
德语—德国大学敲门砖
既然准备去德国念书,那么学好德语至关重要!毕竟德国的本科大部分专业都是用德语授课的。
西诺德语入门直播课限时免费领取中!高中毕业准备直接去德国读大学的同学们,赶快加入我们一起学习吧!
走进西诺,感受世界语言之美
如需咨询课程
请关注“西诺教育”公众号
直接在聊天栏留言
(姓名+联系方式+语种)
可免费领取试听课
小西一定会尽快回复的哦~





一对一定制课程
一对一跟踪服务
免费留学规划
扫描关注官方微信
扫描手机微信